近年来,我国水产养殖行业稳步发展。目前,我国水产养殖产业的上市公司数量较多。其中,主营业务包含水产养殖的上市公司包括:百洋股份、国联水产、大湖股份、好当家、獐子岛开云网站 kaiyun登录入口网址等。
从水产养殖行业的上市企业布局和已有公开信息分析,注册资本最多的是好当家,其次是国联水产;成立时间最早的是獐子岛和好当家。
从水产养殖行业上市企业已有的公开信息分析,员工总数最多的企业是国联水产,员工总数为3462;其次是好当家,员工总数2983人。人均薪酬水平最高的企业是獐子岛,人年均薪酬达16.47万元,其次是大湖股份,人年均薪酬达12.45万元。
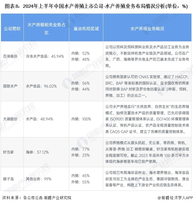
水产养殖行业的上市公司中,大部分企业全面覆盖国内外市场;同时,从业务占比可以看出,獐子岛和国联水产水产养殖业务布局力度较大。
从上市公司水产养殖相关营收来看,2024年上半年,国联水产的水产养殖相关业务营收接近20亿元;从上市企业相关业务毛利率情况来看,国联水产和好当家水产养殖业务的毛利率处于领先。
更多本行业研究分析详见前瞻产业研究院《全球及中国水产养殖业发展前景展望与投资战略规划分析报告》
同时前瞻产业研究院还提供产业新赛道研究投资可行性研究产业规划园区规划产业招商产业图谱产业大数据智慧招商系统行业地位证明IPO咨询/募投可研专精特新小巨人申报等解决方案。在招股说明书、公司年度报告等任何公开信息披露中引用本篇文章内容,需要获取前瞻产业研究院的正规授权。
更多深度行业分析尽在【前瞻经济学人APP】,还可以与500+经济学家/资深行业研究员交流互动。更多企业数据、企业资讯、企业发展情况尽在【企查猫APP】,性价比最高功能最全的企业查询平台。
本报告前瞻性、适时性地对水产养殖行业的发展背景、产销情况、市场规模、竞争格局等行业现状进行分析,并结合多年来水产养殖行业发展轨迹及实践经验,对水产养殖行业未来...
如在招股说明书、公司年度报告等任何公开信息披露中引用本篇文章数据,请联系前瞻产业研究院,联系电话:。
前瞻产业研究院中国产业咨询领导者,专业提供产业规划、产业申报、产业升级转型、产业园区规划、可行性报告等领域解决方案,扫一扫关注。
2024年中国水产养殖行业供应水平分析水产养殖参与企业主体以中小企业为主,行业产量水平平稳增长【组图】
2024年中国水产养殖行业需求水平分析 2023年水产养殖市场增长至超13000亿元【组图】
【投资视角】启示2024:中国水产养殖行业投融资及兼并重组分析(附投融资汇总、产业基金和兼并重组等)
2024年中国水产养殖市场现状及发展趋势分析 中国水产养殖生产水平提高,市场规模保持稳步增长【组图】
2024年中国甲壳类水产养殖市场现状及区域格局分析 中国甲壳类水产养殖产量规模稳步增长【组图】

